欢迎进入济源交通旅行社,电话:0391-6691888

首页> 签证> <韩国3个月单次电子签>三人同行-至少一人年龄须在20-59周岁间
<韩国3个月单次电子签>三人同行-至少一人年龄须在20-59周岁间

<韩国3个月单次电子签>三人同行-至少一人年龄须在20-59周岁间

  • 销量:0 | 满意度:100% | 0条点评
  • 办理时长:工作日
  • 是否可退:不可退
  • 签证类型:旅游签证
  • 所属领馆:武汉
  • 停留时间:以领馆签发为准
  • 有效日期:3个月
  • 面试需要:不需要
  • 邀 请 函:不需要
  • 受理范围:中国大陆因私护照(归来有效期6个月以上)
  • 下载资料

优惠价:电询

旅游签证

预订数量:

总价:

立即预订

所需材料 预订须知 签证附件 客户评价 我要咨询
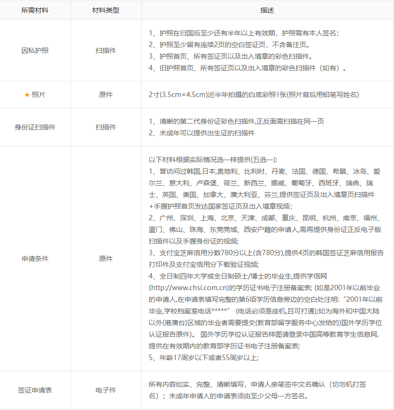
所需材料
在职人员

34ba7835-7714-41c3-ae07-00b43425a93f

预订须知
【重要提示】
领馆目前只受理15天内出游的,预计出签时间8工左右; 需3人一起办理,若1人不去则签证页作废。
1、在办理签证期间,途牛可能会根据您的材料情况要求增补其他材料、担保金或予以劝退;领馆也可能会针对您的实际情况,要求增补其他材料,或延长签证受理时间(此情况由领馆决定,途牛无法干预);领馆也可能因内部原因导致延迟出签,本网相关的受理时间信息仅参考,非法定承诺;
2、请您收到出签页后仔细核对该国家签证页信息(包含护照号码、姓名、性别、出生日期、签证有效期等),以免影响您的行程;
3、因使/领馆及签证中心政策性调价导致合同总价发生变更的,双方应按实结算。

价格说明
1.途牛价(起价)
(1)跟团、自由行:①本起价是可选出发日期中,按双人出行共住一间房核算的最低单人价格。②产品价格会根据您所选择的出发日期、出行人数、入住酒店房型、航班或交通以及所选附加服务的不同而有所差别。
(2)邮轮:①本起价是可选出发日期中,按每间房入住“最低可住人数”核算的最低单人价。②产品价格会根据您所选择的出发日期、出行人数、入住房型、航班或交通以及所选附加服务的不同而有所差别。
(3)单资源:①本起价是本产品可售日期范围内的最低价。②产品价格会根据您所选择的套餐类型/资源类型、日期、数量等不同而有所差别。
2.参考价
产品展示的参考价(包括商品展示的划线价),可能是建议零售价、供应商指导价、挂牌价等,或该产品在途牛平台或门店曾经展示过的销售价;由于地区、时间的差异性和市场行情波动,建议零售价、供应商指导价、过往销售价等可能会与您购物时展示的不一致,该价格仅供您参考。
3.折扣
如无特殊说明,折扣指在参考价基础上计算出的优惠比例或优惠金额;如有疑问,您可在购买前联系客服进行咨询。产品展示的促销类价格(包括但不限于限时秒杀价、尾货特价、预售价、特卖价、特价、促销价),均为基于参考价基础上,结合相应促销活动/销售计划得出的价格
4.其他说明
商品促销信息以商品详情页信息为准;商品的成交以订单结算页价格为准;如您发现活动商品售价或促销信息有异常,建议购买前联系客服进行咨询。
我要咨询
提交 验证码: 昵称: 手机号码:
大家都在问